pymc.dims.Laplace#

class pymc.dims.Laplace(name, *dist_params, dims=None, initval=None, observed=None, total_size=None, transform=UNSET, default_transform=UNSET, model=None, **kwargs)[source]#

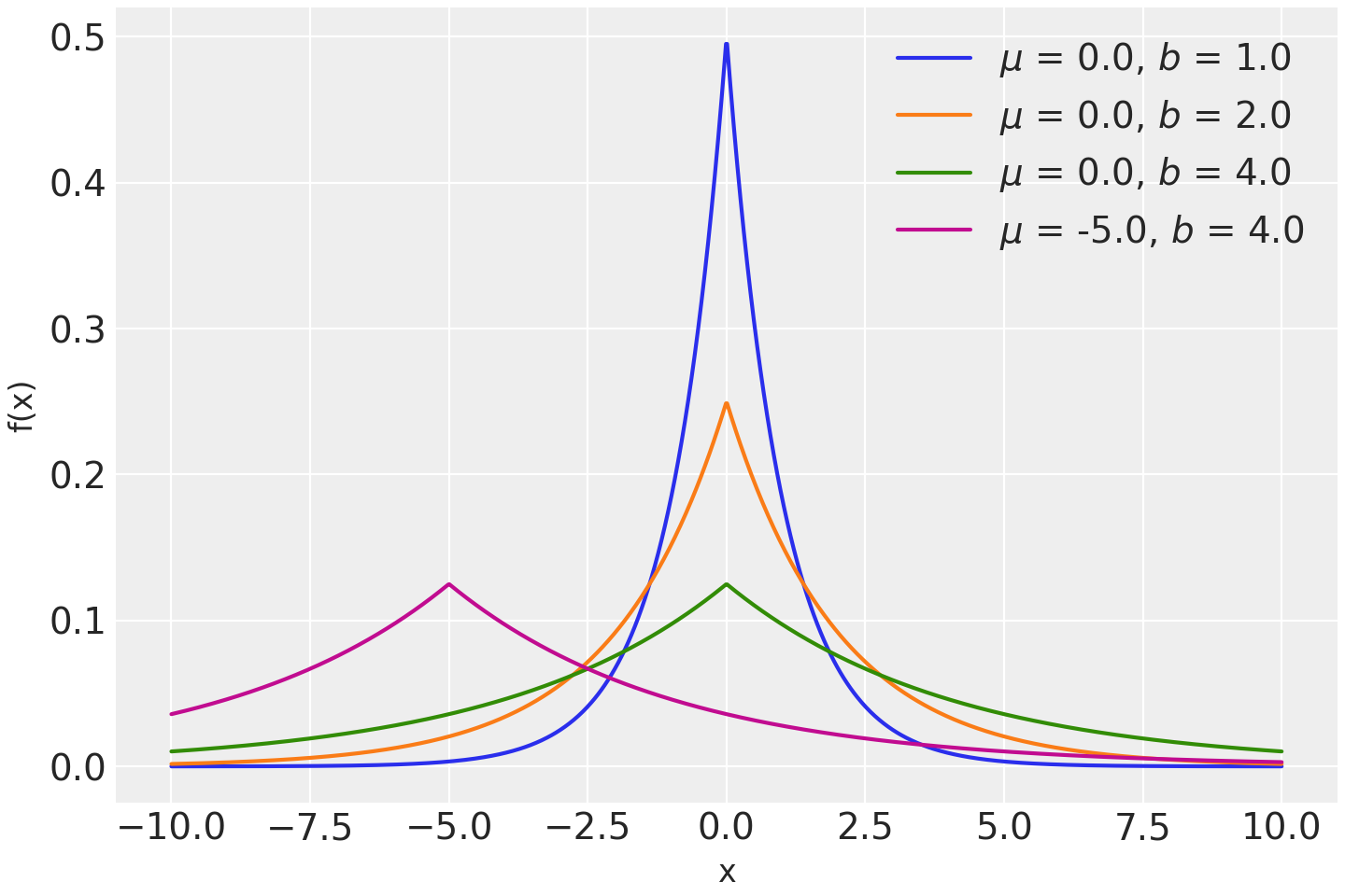
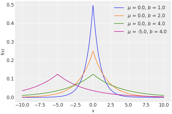
Laplace distribution.

The pdf of this distribution is

\[f(x \mid \mu, b) = \frac{1}{2b} \exp \left\{ - \frac{|x - \mu|}{b} \right\}\]

(Source code, png, hires.png, pdf)

../../../_images/pymc-dims-Laplace-1.png

Support

\(x \in \mathbb{R}\)

Mean

\(\mu\)

Variance

\(2 b^2\)

Parameters:
muxtensor_like of float

Location parameter.

bxtensor_like of float

Scale parameter (b > 0).

Methods

Laplace.dist([mu, b])